
为了深入贯彻党的二十大精神,积极构建学习型社会和教育强国,推动终身教育与跨界教育的融通并举,由中国教育发展战略学会终身学习专业委员会主办,在教育部人文社会科学重点研究基地华东师范大学基础教育改革与发展研究所与全国教育基本理论学术委员会提供学术支持下,“何谓跨界,何以终身,未来走向何方”——终身教育与跨界教育的深度对话学术沙龙即将举行。具体安排如下:
01#
2023
会议主题
“何谓跨界,何以终身,未来走向何方”
——终身教育与跨界教育的深度对话
主办单位:
中国教育发展战略学会终身学习专业委员会
学术支持:
华东师大基础教育改革与发展研究所
全国教育基本理论学术委员会
媒体支持:
《终身教育研究》
《基础教育》
02#
2023
会议时间
2023年11月4日 19:00—21:00
03#
2023
会议地点
线上腾讯会议

(参会二维码)

(直播二维码)
04#
2023
与会嘉宾
对话嘉宾
李政涛、吴遵民
呼应嘉宾
涂艳国(华中师范大学教授,全国教育基本理论学术委员会副主任委员)
朱爱华(江苏跨界学习研究所所长,南京师范大学教授)
糜玲(上海交通大学出版社编辑)
史枫 (北京教育科学研究院终身学习与可持续发展教育研究所所长)
会议主持
张翠珠
话题发起
虞晓骏
会议总结
韩民
(中国教育发展战略学会常务副会长,
中国教育发展战略学会终身学习专业委员会理事长)
05#
2023
内容提要
跨界教育会成为终身教育以后的又一国际思潮吗?
终身教育就是终身跨界教育的观点应该如何理解?
06#
2023
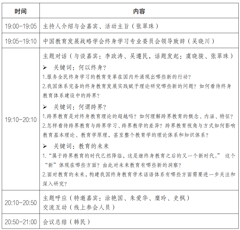
会议议程

阅读资料:
[1]李政涛.跨以成人:跨界教育的历史、现实与未来[J].教育研究,2023,44(05):43-57.
[2]吴遵民,李政涛.中国践行终身教育的本土化之路[J].终身教育研究,2021(1):12-19.
